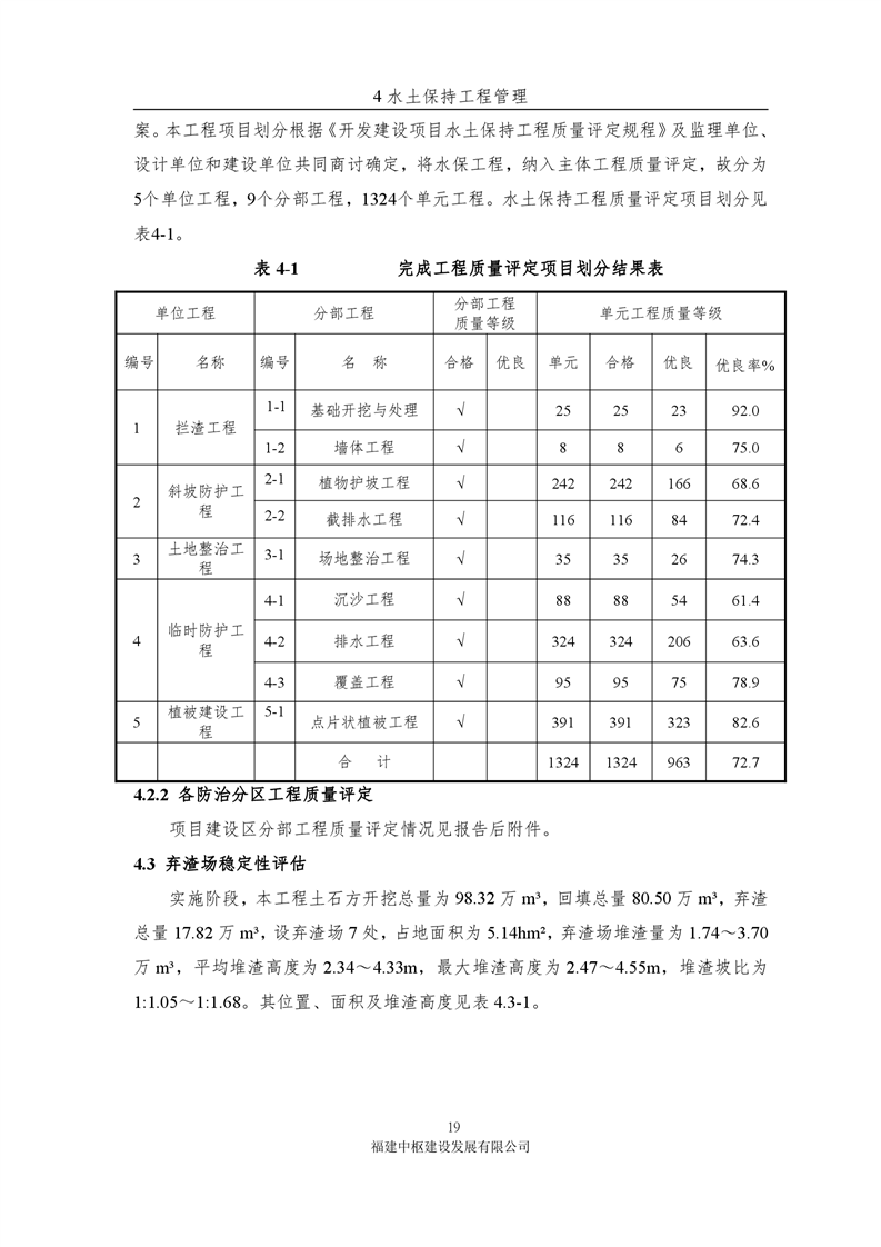
水土保持验收公示
作者:谌伦     发布时间:2021-09-06 08:57     信息来源: 安化县水利局     浏览数:
























































































































































责任编辑:县水利局
打印[打印] 收藏[收藏] 纠错[纠错] 关闭[关闭]