关于大中型及重点小型水利工程 管理与保护范围划界成果的公告
作者:
发布时间:2021-11-22 12:23
信息来源:安化县水利局
浏览量:
关于大中型及重点小型水利工程管理与保护范围划界成果的公告
为进一步加强水利工程管理,充分发挥水利工程效益,根据《中华人民共和国水法》《湖南省实施<中华人民共和国水法>办法》等法律法规要求,湖南省水利厅、湖南省自然资源厅组织对我县范围内的大中型及重点小型水利工程管理与范围进行了划定。现将划界成果予以公告(详见附件)。
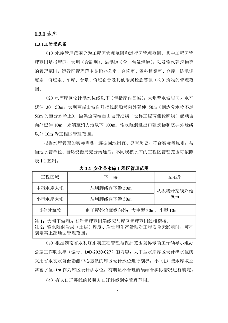
附件:1. 安化县大中型及重点小型水利工程管理与保护范围划界方案
2. 安化县大中型及重点小型水利工程管理与保护范围划界成果图集(第一册)
3. 安化县大中型及重点小型水利工程管理与保护范围划界成果图集(第二册)
4. 安化县大中型及重点小型水利工程管理与保护范围划界成果图集(第三册)
安化县水利局 安化县自然资源局
2021年11月22日




































责任编辑:县水利局
扫一扫在手机打开当前页