位置导航图标当前位置: 首页 > 信息公开平台 > 县交通运输局
索 引 号: 006494259/2025-2054428 责任部门:安化县交通运输局 公开范围:全部公开
信息类别:综合政务 发文日期:2025-04-08 公开方式:政府网站
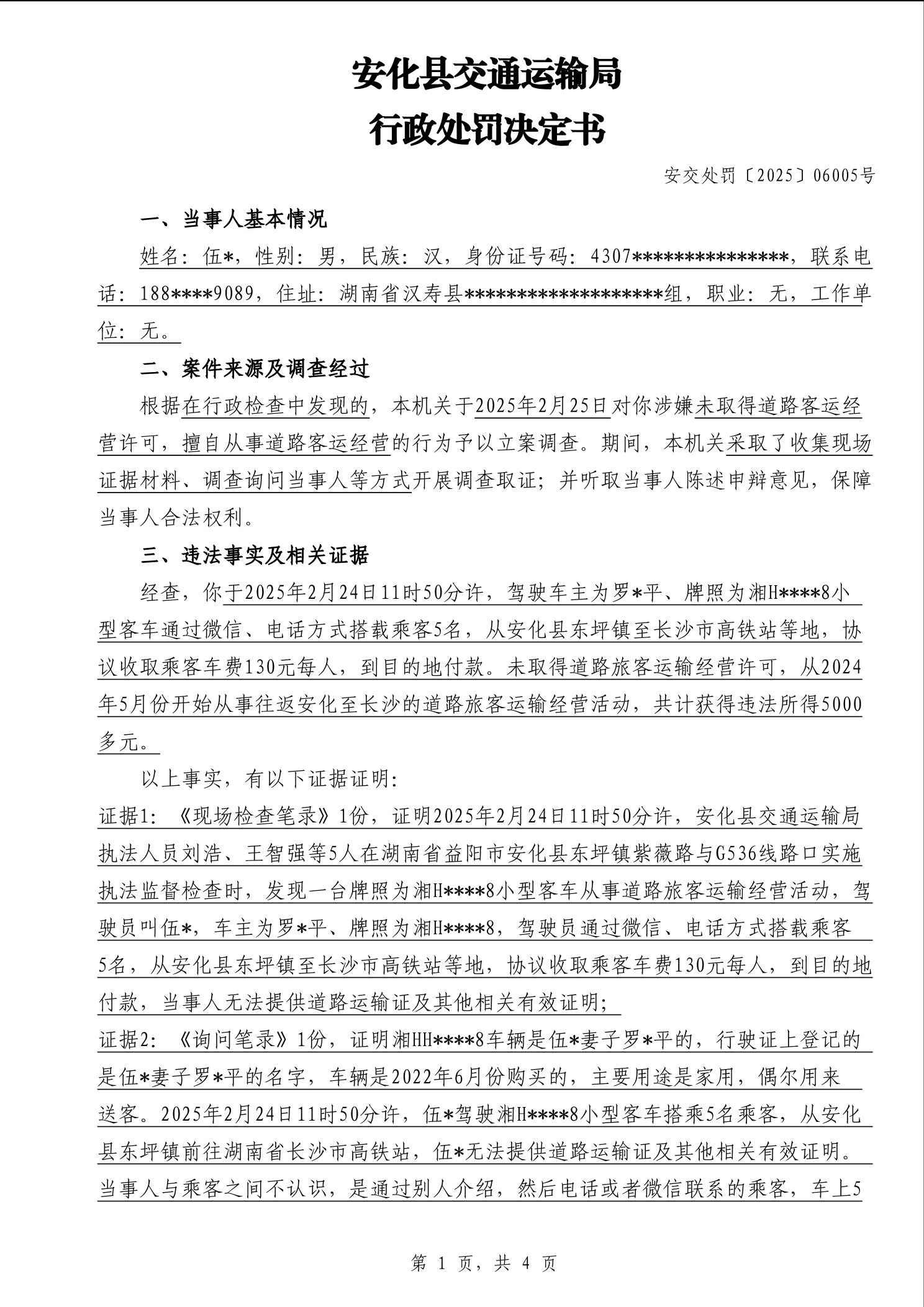
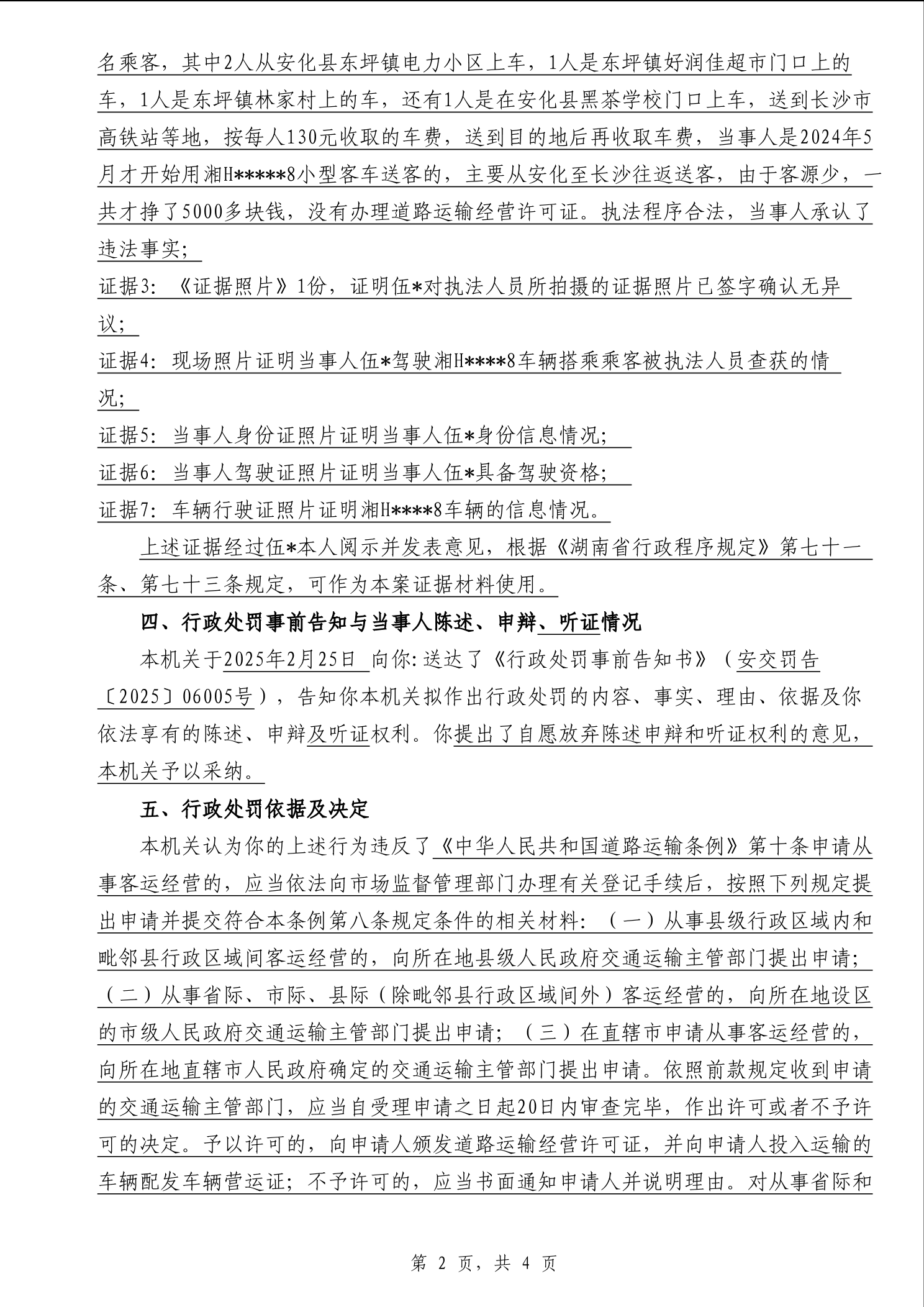
安交处罚〔2025〕06005号
作者:     发布时间:2025-04-08     信息来源: 安化县交通运输局     浏览数:









打印[打印] 收藏[收藏] 纠错[纠错] 关闭[关闭]