当前位置:
首页
>
信息公开平台
>
政府部门信息公开目录
>
县交通运输局
>
行政处罚
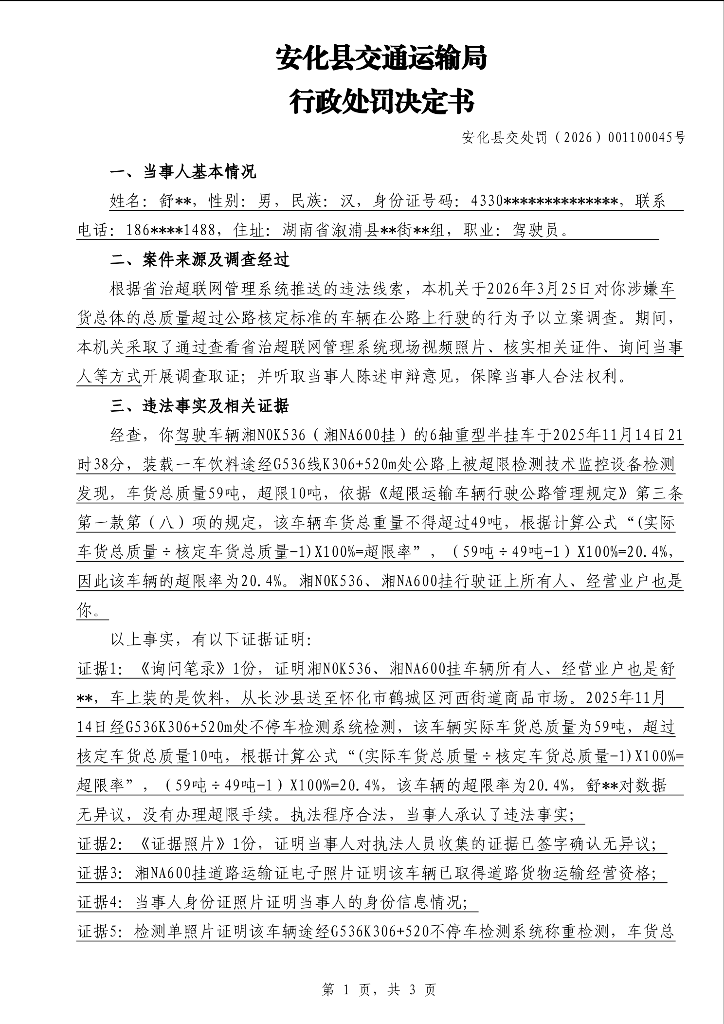
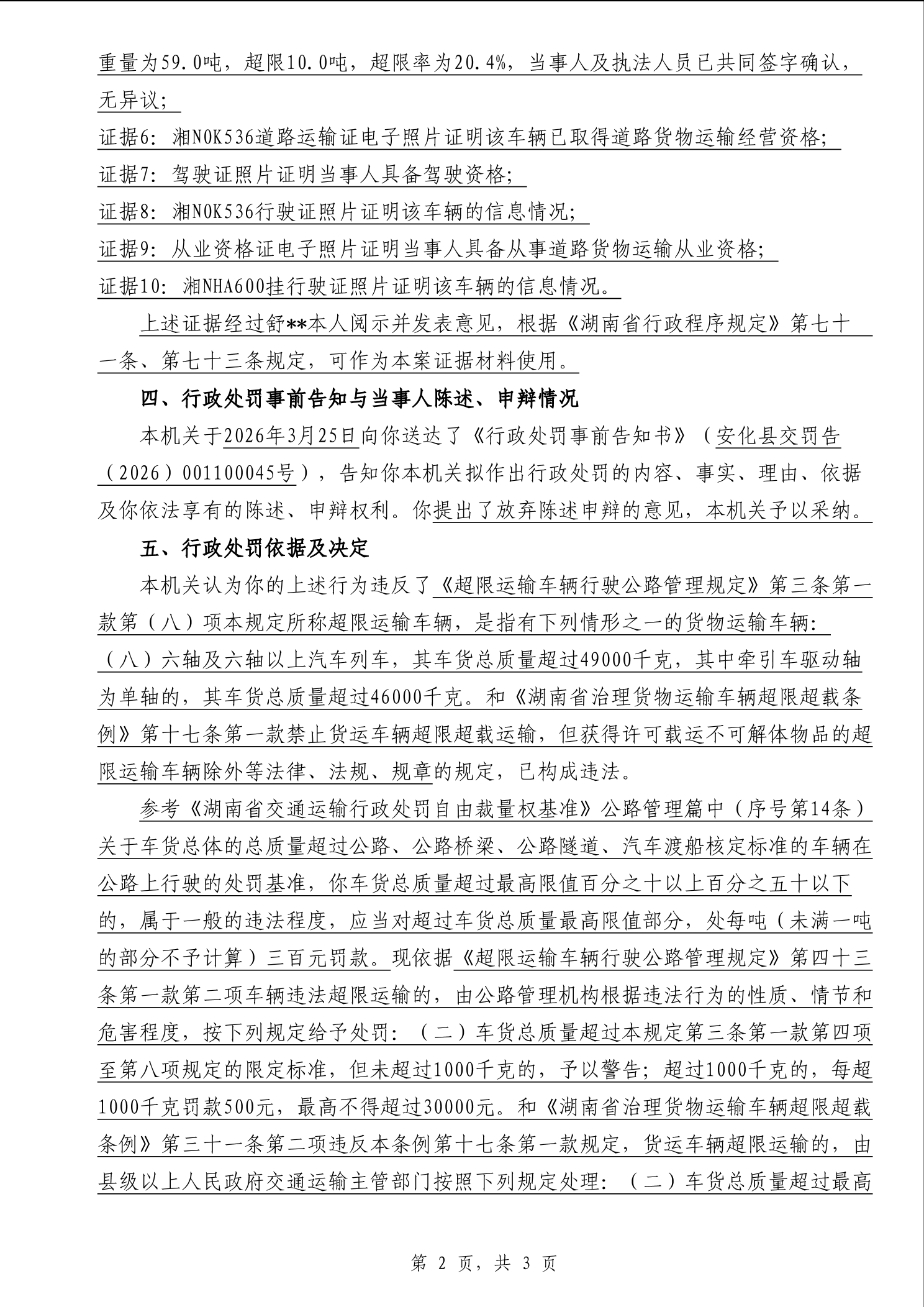
安交处罚〔2026〕001100045号
作者:
发布时间:2026-03-27 14:51
信息来源:县政务和信息服务中心
浏览量:
责任编辑:县交通运输局
扫一扫在手机打开当前页
打印
收藏
纠错
关闭