位置导航图标当前位置: 首页 > 信息公开平台 > 县林业局
索 引 号: 006494427/2022-1694159 责任部门:安化县林业局 公开范围:全部公开
信息类别:综合政务 发文日期:2022-12-09 公开方式:政府网站
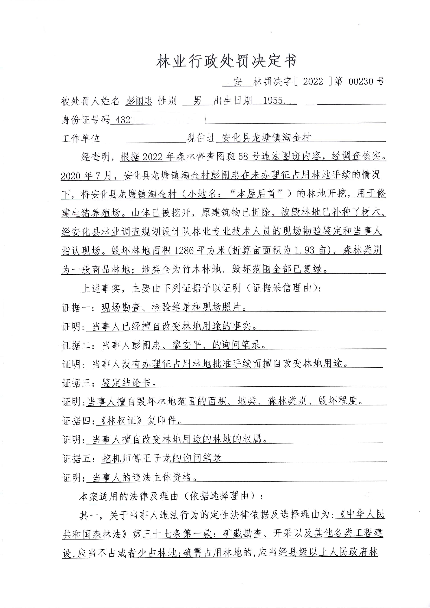
安林罚决字【2022】第00230号
作者:     发布时间:2022-12-09     信息来源: 未知来源     浏览数:








打印[打印] 收藏[收藏] 纠错[纠错] 关闭[关闭]