位置导航图标当前位置: 首页 > 信息公开平台 > 县茶产业发展服务中心
索 引 号: 081384893/2022-1583912 责任部门:县茶旅产业发展服务中心 公开范围:全部公开
信息类别:综合政务 发文日期:2022-05-20 公开方式:政府网站
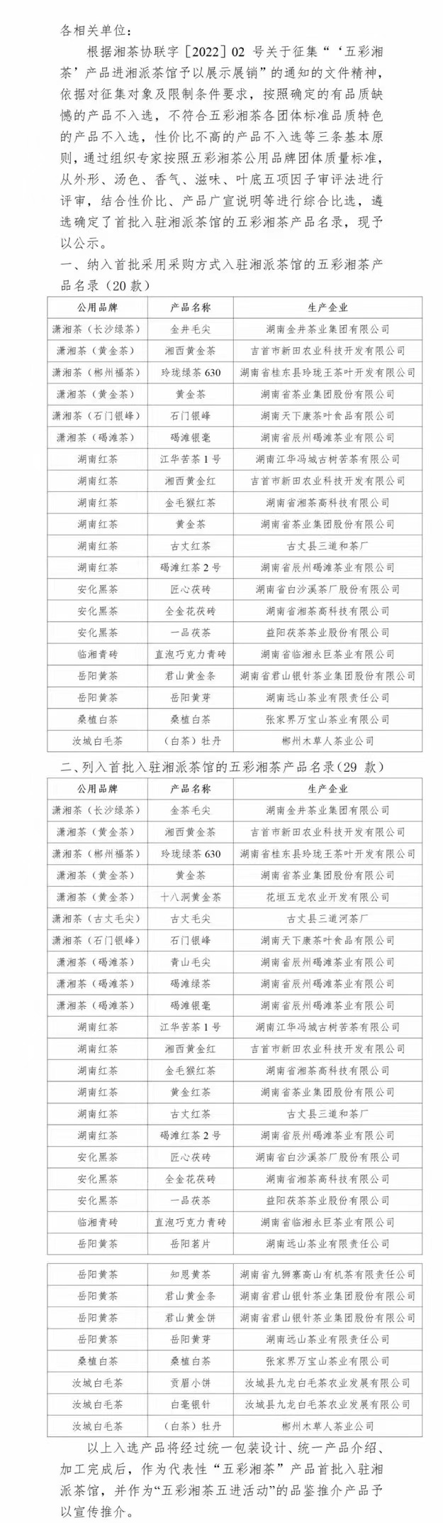
关于首批入驻湘派茶馆予以展示展销的五彩湘茶产品名录公示
作者:转发自湖南茶业     发布时间:2022-05-20     信息来源: 安化县茶旅产业发展服务中心     浏览数:

关于首批入驻湘派茶馆予以展示展销的五彩湘茶产品名录公示




打印[打印] 收藏[收藏] 纠错[纠错] 关闭[关闭]