关于加快构建现代公共文化服务体系的 实施意见
详细信息
| 公开具体内容 |
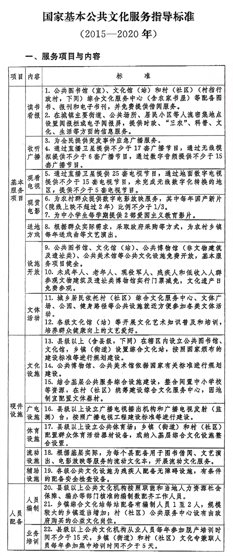
近年来,在党中央、国务院高度重视下,我国公共文化建设投入稳步增长,覆盖城乡的公共文化服务设施网络基本建立,公共文化服务效能明显提高,人民群众精神文化生活不断改善,公共文化服务体系建设取得显著成效,呈现出整体推进、重点突破、全面提升的良好发展态势。但是,与当前经济社会发展水平和人民群众日益增长的精神文化需求相比,与基本建成公共文化服务体系的目标要求相比,公共文化服务体系建设水平仍然有待提高。在新的形势下,构建现代公共文化服务体系,是保障和改善民生的重要举措,是全面深化文化体制改革、促进文化事业繁荣发展的必然要求,是弘扬社会主义核心价值观、建设社会主义文化强国的重大任务。为贯彻党的十八届三中全会审议通过的《中共中央关于全面深化改革若干重大问题的决定》的有关要求,加快构建现代公共文化服务体系,现提出如下意见。 一、总体要求 (一)指导思想。以邓小平理论、“三个代表”重要思想、科学发展观为指导,贯彻落实党的十八大和十八届三中、四中全会精神,贯彻落实习近平总书记系列重要讲话精神,按照全面建成小康社会的总体要求,牢固树立以人民为中心的工作导向,以改革创新为动力,以基层为重点,构建体现时代发展趋势、适应社会主义初级阶段基本国情和市场经济要求、符合文化发展规律、具有中国特色的现代公共文化服务体系,促进基本公共文化服务标准化、均等化,推动社会主义文化大发展大繁荣,提高全民族文化素质,增强民族凝聚力,为实现中华民族伟大复兴提供强大的精神动力和文化支撑。 (二)基本原则 坚持正确导向。坚持以人民为中心,以社会主义核心价值观为引领,发展先进文化,创新传统文化,扶持通俗文化,引导流行文化,改造落后文化,抵制有害文化,巩固基层文化阵地,促进在全社会形成积极向上的精神追求和健康文明的生活方式。 坚持政府主导。从基本国情出发,认真研究人民群众的精神文化需求,因地制宜,科学规划,分类指导,按照一定标准推动实现基本公共文化服务均等化,切实保障人民群众基本文化权益,促进实现社会公平。 坚持社会参与。简政放权,减少行政审批项目,引入市场机制,激发各类社会主体参与公共文化服务的积极性,提供多样化的产品和服务,增强发展活力,积极培育和引导群众文化消费需求。 坚持共建共享。加强统筹管理,建立协同机制,明确责任,优化配置各方资源,做到物尽其用、人尽其才,发挥整体优势,提升综合效益。 坚持改革创新。加快转变政府职能,完善管理体制机制,创新公共文化服务内容和形式,促进文化与科技深度融合,推动文化事业和文化产业协调发展。 (三)主要目标。到2020年,基本建成覆盖城乡、便捷高效、保基本、促公平的现代公共文化服务体系。公共文化设施网络全面覆盖、互联互通,公共文化服务的内容和手段更加丰富,服务质量显著提升,公共文化管理、运行和保障机制进一步完善,政府、市场、社会共同参与公共文化服务体系建设的格局逐步形成,人民群众基本文化权益得到更好保障,基本公共文化服务均等化水平稳步提高。 二、统筹推进公共文化服务均衡发展 (四)促进城乡基本公共文化服务均等化。把城乡基本公共文化服务均等化纳入国民经济和社会发展总体规划及城乡规划。根据城镇化发展趋势和城乡常住人口变化,统筹城乡公共文化设施布局、服务提供、队伍建设、资金保障,均衡配置公共文化资源。整合利用闲置学校等现有城乡公共设施,依托城乡社区综合服务设施,加强城市社区和农村文化设施建设。拓展重大文化惠民项目服务“三农”内容。加大对农村民间文化艺术的扶持力度,推进“三农”出版物出版发行、广播电视涉农节目制作和农村题材文艺作品创作。完善农家书屋出版物补充更新工作。统筹推进农村地区广播电视用户接收设备配备工作,鼓励建设农村广播电视维修服务网点。大力开展流动服务和数字服务,打通公共文化服务“最后一公里”。建立公共文化服务城乡联动机制。以县级文化馆、图书馆为中心推进总分馆制建设,加强对农家书屋的统筹管理,实现农村、城市社区公共文化服务资源整合和互联互通。推进城乡“结对子、种文化”,加强城市对农村文化建设的帮扶,形成常态化工作机制。 (五)推动革命老区、民族地区、边疆地区、贫困地区公共文化建设实现跨越式发展。与国家扶贫开发攻坚战略结合,编制老少边穷地区公共文化服务体系建设发展规划纲要。根据国家基本公共文化服务指导标准,明确老少边穷地区服务和资源缺口,按照精准扶贫的要求,以广播电视服务网络、数字文化服务、乡土人才培养、流动文化服务、农村留守妇女儿童文化帮扶等为重点,集中实施一批文化扶贫项目。落实对国家在贫困地区安排的公益性文化建设项目取消县以下(含县)及西部地区集中连片特困地区市地级配套资金的政策。加强边境地区基层公共文化设施建设。促进地区对口帮扶,加大人才交流和项目支援力度。深入实施边远贫困地区、边疆民族地区、革命老区人才文化工作者专项支持计划。支持老少边穷地区挖掘、开发、利用民族民间文化资源,充实公共文化服务内容。力争在较短时间内使老少边穷地区公共文化服务能力和水平有明显改善。 (六)保障特殊群体基本文化权益。将老年人、未成年人、残疾人、农民工、农村留守妇女儿童、生活困难群众作为公共文化服务的重点对象。积极开展面向老年人、未成年人的公益性文化艺术培训服务、演展和科技普及活动。开展学龄前儿童基础阅读促进工作和向中小学生推荐优秀出版物、影片、戏曲工作。指导互联网网站、互联网文化企业等开发制作有利于青少年身心健康的优秀作品。将中小学生定期参观博物馆、美术馆、纪念馆、科技馆纳入中小学教育教学活动计划。加强乡村学校少年宫建设。实施青少年体育活动促进计划。公共文化服务机构要为残疾人提供无障碍设施。实施盲文出版项目,开发视听读物,建设有声图书馆,鼓励和支持有条件的电视台增加手语节目或加配字幕。加强对残疾人文化艺术的扶持力度。加快将农民工文化建设纳入常住地公共文化服务体系,以公共文化机构、社区和用工企业为实施主体,满足农民工群体尤其是新生代农民工的基本文化需求。 (七)建立基本公共文化服务标准体系。以人民群众基本文化需求为导向,围绕看电视、听广播、读书看报、参加公共文化活动等群众基本文化权益,根据国家经济社会发展水平和供给能力,明确国家基本公共文化服务的内容、种类、数量和水平,以及应具备的公共文化服务基本条件和各级政府的保障责任,确立国家基本公共文化服务指导标准,明确政府保障底线,做到保障基本、统一规范。各地要根据国家指导标准,制定与当地经济社会发展水平相适应、具有地域特色的地方实施标准,逐步形成既有基本共性又有特色个性、上下衔接的标准指标体系。标准以县为基本单位推进落实。建立基本公共文化服务标准动态调整机制,根据经济社会的发展变化,适时调整提高具体指标。 (八)提升公共文化设施建设、管理和服务水平。健全公共文化设施布局、土地使用、建设规模、设计和施工规范以及技术要求等标准。按照城乡人口发展和分布,坚持均衡配置、严格预留、规模适当、功能优先、经济适用、节能环保的原则,合理规划建设各类公共文化设施。结合基层公共服务设施建设,制定村(社区)综合公共文化服务中心建设标准,充分利用现有城乡公共设施,统筹建设集宣传文化、党员教育、科技普及、普法教育、体育健身等多功能于一体的基层公共文化服务中心,配套建设群众文体活动场地。坚持设施建设和运行管理并重,健全公共文化设施运行管理和服务标准体系,规范各级各类公共文化机构服务项目和服务流程,完善内部管理制度,提高服务水平。 三、增强公共文化服务发展动力 (九)培育和促进文化消费。在公共文化服务体系建设中统筹考虑群众的基本文化需求和多样化文化需求,推动公共文化服务向优质服务转变,实现标准化和个性化服务的有机统一。广泛开展公益性文化艺术活动,培养健康向上的文艺爱好,扩大和提升文化消费需求。鼓励有条件的公共文化机构挖掘特色资源,加强文化创意产品研发,创新文化产品和服务内容。完善公益性演出补贴制度,通过票价补贴、剧场运营补贴等方式,支持艺术表演团体提供公益性演出。鼓励在商业演出和电影放映中安排低价场次或门票,鼓励出版适应群众购买能力的图书报刊,鼓励网络文化运营商开发更多低收费业务,推动经营性文化设施、非物质文化遗产传习场所和传统民俗文化活动场所等向公众提供优惠或免费的公益性文化服务。积极发展与公共文化服务相关联的教育培训、体育健身、演艺会展、旅游休闲等产业,引导和支持各类文化企业开发公共文化产品和服务,满足人民群众多层次的文化消费需求。 (十)鼓励和引导社会力量参与。进一步简政放权,减少行政审批项目,吸引社会资本投入公共文化领域。建立健全政府向社会力量购买公共文化服务机制。出台政府购买公共文化服务指导性意见和目录,将政府购买公共文化服务资金纳入财政预算。推广运用政府和社会资本合作等模式,促进公共文化服务提供主体和提供方式多元化。鼓励和支持社会力量通过投资或捐助设施设备、兴办实体、资助项目、赞助活动、提供产品和服务等方式参与公共文化服务体系建设。推动建立健全公开透明的社会捐赠管理制度。鼓励党政机关、国有企事业单位和学校的各类文体设施向社会免费或优惠开放。创新公共文化设施管理模式,有条件的地方可探索开展公共文化设施社会化运营试点,通过委托或招投标等方式吸引有实力的社会组织和企业参与公共文化设施的运营。 (十一)培育和规范文化类社会组织。加强对文化类行业协会、基金会、民办非企业单位等社会组织的引导、扶持和管理,促进规范有序发展。制定完善关于文化类社会组织的规章,明确功能定位。鼓励各类公共文化服务机构成立行业协会,发挥其在行业自律、行业管理、行业交流等方面的重要作用。加快推进文化行业协会与行政机关脱钩,将适合由社会组织提供的公共文化服务事项交由社会组织承担。引导文化类社会组织依法依规开展公共文化服务。加大政府向文化类社会组织购买服务力度。加强政府管理和社会监督,严格执行社会组织年检制度和信息公开制度,开展运营绩效评估和社会信用评估,实现依法管理、依法运营。 (十二)大力推进文化志愿服务。大力弘扬志愿服务精神,坚持志愿服务与政府服务、市场服务相衔接,奉献社会与自我发展相统一,社会倡导和自愿参与相结合,构建参与广泛、内容丰富、形式多样、机制健全的文化志愿服务体系。创新服务内容、工作方式和活动载体,探索具有地方或行业特色的文化志愿服务模式。完善文化志愿者注册招募、服务记录、管理评价和激励保障机制。动员组织专家学者、艺术家、优秀运动员等社会知名人士参加志愿服务,提高社会影响力。要建立“结对子、种文化”工作机制,推动专业艺术院团、体育运动队和艺术体育院校等到基层教、学、帮、带,建立志愿服务下基层制度。加强对文化志愿队伍的培训,提升文化志愿者的服务意识、服务能力和服务水平。 四、加强公共文化产品和服务供给 (十三)提升公共文化服务效能。完善公共文化设施免费开放的保障机制。深入推进公共图书馆、博物馆、文化馆、纪念馆、美术馆等免费开放工作,逐步将民族博物馆、行业博物馆纳入免费开放范围。推动科技馆、工人文化宫、妇女儿童活动中心以及青少年校外活动场所免费提供基本公共文化服务项目。建立群众文化需求反馈机制,及时准确了解和掌握群众文化需求,制定公共文化服务提供目录,开展“菜单式”、“订单式”服务。加强公共文化服务品牌建设,推动形成具有鲜明特色和社会影响力的服务项目。加大对跨部门、跨行业、跨地域公共文化资源的整合力度。以行业联盟等形式,开展馆际合作,推进公共文化机构互联互通,开展文化服务“一卡通”、公共文化巡展巡讲巡演等服务,实现区域文化共建共享。加强基层广播电视播出机构服务能力建设。充分利用广播、电视、网络双向互动功能,为各级政府部门便民服务提供窗口和平台。 (十四)丰富优秀公共文化产品供给。进一步发挥国家级评奖和艺术、出版等基金的引导带动作用,创作生产更多传播当代中国价值观念、体现中华文化精神、反映中国人审美追求,思想性、艺术性、观赏性有机统一的优秀文化产品。建立优秀传统文化传承和发展体系。加强戏曲等优秀文化艺术的普及推广工作。开展优秀文化遗产、高雅艺术进校园、进社区,推进送戏、送书、送电影下乡等项目和优秀出版物推荐活动。提高网络文化产品和服务供给能力,促进优秀传统文化瑰宝和当代文化精品网络传播。推动少数民族地区广播电视播出机构在推广国家通用语言文字的同时,开办少数民族语言的频率频道,提高少数民族语言节目译制、制作、播映和传输覆盖能力;继续实施少数民族新闻出版“东风工程”,加强少数民族文字及双语出版物的出版发行和少数民族语言文艺作品的创作;推进少数民族语言文字网站建设。加强知识产权审核和版权保护,防止侵权或盗版产品进入公共文化服务供给体系。大力发展公益广告,有效推广公益慈善理念。 (十五)活跃群众文化生活。深入开展全民阅读活动,推动全民阅读进家庭、进社区、进校园、进农村、进企业、进机关。积极开展全民艺术普及、全民健身、全民科普和群众性法治文化活动。实施基层特色文化品牌建设项目,以富有时代感的内容形式,吸引更多群众参与文化活动。引导广场文化活动健康、规范、有序开展。推进民间文化艺术之乡建设。以“我们的节日”为主题,组织开展群众性节日民俗活动;传承和发展民族民间传统体育,广泛开展形式多样的群众性体育活动。鼓励群众自办文化,支持成立各类群众文化团队。通过组织示范性展演等形式,为民间文化队伍提供展示交流的平台。推进红色文化、社区文化、乡土文化、校园文化、企业文化、军旅文化、家庭文化建设,培育积极健康、多姿多彩的社会文化形态。促进边疆少数民族地区和其他地区群众文化交往交流交融。加强群众性文化活动的国际交流,支持群众文化走出去,形成多层次的对外文化交流格局。 五、推进公共文化服务与科技融合发展 (十六)加大文化科技创新力度。围绕公共文化服务体系建设的重大科技需求,发挥文化和科技相互促进的作用,结合中央财政科技计划(专项、基金等)管理改革要求,将公共文化科技创新纳入科技发展专项规划,深入实施国家文化科技创新工程。研究制定公共文化服务领域科技标准规范。开展文化专用装备、软件、系统的研发应用,推进公共文化服务创新手段、提高效能。加强科技成果转化应用,实施一批公共文化服务科技创新应用示范项目;支持公共文化机构、科研院所、高科技企业合作开展各类关键技术研究。依托国家公共文化服务体系建设示范区(项目)、高新技术园区和可持续发展实验区,开展公共文化服务与科技融合示范工作。 (十七)加快推进公共文化服务数字化建设。结合“宽带中国”、“智慧城市”等国家重大信息工程建设,加快推进公共文化机构数字化建设。统筹实施全国文化信息资源共享、数字图书馆博物馆建设、直播卫星广播电视公共服务、农村数字电影放映、数字农家书屋、城乡电子阅报屏建设等项目,构建标准统一、互联互通的公共数字文化服务网络,在基层实现共建共享。提高资源供给能力,科学规划公共数字文化资源建设,建设分布式资源库群,鼓励各地整合中华优秀文化资源,开发特色数字文化产品。支持数字版权公共服务平台建设,实现公共数字文化资源有效保护。加强公共文化大数据采集、存储和分析处理。加快推进数字文化资源在智能社区中的应用,实现“一站式”服务。 (十八)提升公共文化服务现代传播能力。着眼于形成与我国经济社会发展水平相称的传播能力,加快构建现代文化传播体系,保障信息传播的高效快捷和安全有序。灵活运用宽带互联网、移动互联网、广播电视网、卫星网络等手段,拓宽公共文化资源传输渠道。大力推进“三网融合”,促进高清电视、互动电视、交互式网络电视(IPTV)、手机电视等新业务发展,推广数字智能终端、移动终端等新型载体。推进数字出版,构建数字出版物传播平台。加强广播电视台、发射台(站)、监测台(站)建设,继续实施广播电视高山无线发射台站建设工程。积极推进有线电视网络建设和数字化双向化改造,加快推进直播卫星和地面数字电视覆盖建设,努力实现广播电视户户通。实施国家和地方应急广播工程,完善应急广播覆盖网络,打造基层政务信息发布、政策宣讲和灾害预警应急指挥平台。 六、创新公共文化管理体制和运行机制 (十九)建立公共文化服务体系建设协调机制。立足当前公共文化服务体系建设实际,完善党委领导、政府管理、部门协同、权责明确、统筹推进的公共文化服务体系建设管理制度。以国家公共文化服务体系建设协调组为平台,由文化和旅游部门牵头,充分发挥各部门职能作用和资源优势,在规划编制、政策衔接、标准制定和实施等方面加强统筹、整体设计、协调推进。各地要根据实际,建立相应的协调机制。推进国家公共文化服务体系示范区(项目)创建。发挥基层党委和政府作用,建立统一的基层公共文化服务平台,加强各类重大文化项目的统筹实施,探索整合基层公共文化服务资源的方式和途径,实现共建共享,提升综合效益。 (二十)加大公益性文化事业单位改革力度。按照关于深化文化体制改革和推进事业单位分类改革的要求,理顺政府和公益性文化事业单位之间的关系,探索管办分离的有效形式。进一步落实公益性文化事业单位法人自主权,强化公共服务功能,增强发展活力,发挥公共文化服务骨干作用。全面推进人事制度、收入分配制度、社会保障、经费保障制度改革。创新运行机制,建立事业单位法人治理结构,推动公共图书馆、博物馆、文化馆、科技馆等组建理事会,吸纳有关方面代表、专业人士、各界群众参与管理,健全决策、执行和监督机制。完善年度报告和信息披露、公众监督等基本制度,加强规范管理。加强和改进公益性文化事业单位党组织建设,充分发挥基层党组织的战斗堡垒作用和共产党员的先锋模范作用。 (二十一)创新基层公共文化管理机制。发挥城乡基层群众性自治组织的作用,推动开展公共文化服务参与式管理,推广居民、村民评议等行之有效的做法,健全民意表达和监督机制,引导城市社区居民和村民参与公共文化服务项目规划、建设、管理和监督,维护群众的文化选择权、参与权和自主权。调动驻村(社区)单位、企业和社会组织等多方面力量,统筹资源,共同参与基层文化的管理和服务,形成多元联动格局。扎实推进社区文化志愿服务。推进将公共文化服务纳入基层社区服务网格进行管理,培育城乡社区互助文化,营造社区和谐环境。 (二十二)完善公共文化服务评价工作机制。以效能为导向,制定政府公共文化服务考核指标,作为考核评价领导班子和领导干部政绩的重要内容,纳入科学发展考核体系。建立公共文化机构绩效考评制度,考评结果作为确定预算、收入分配与负责人奖惩的重要依据。加强对重大文化项目资金使用、实施效果、服务效能等方面的监督和评估。完善服务质量监测体系,研究制定公众满意度指标,建立群众评价和反馈机制。探索建立公共文化服务第三方评价机制,增强公共文化服务评价的客观性和科学性。 七、加大公共文化服务保障力度 (二十三)加强组织领导。各有关部门和单位要进一步认识构建现代公共文化服务体系的重要意义,根据本意见的要求,结合“十三五”规划的编制,尽快制定完善相关配套政策,明确责任,统筹建设,协同推进,狠抓落实。地方各级党委和政府要将构建现代公共文化服务体系纳入本地区国民经济和社会发展总体规划,纳入重要议事日程,切实加强组织领导,并结合实际制定实施方案、规划或专项行动计划,明确责任和时间表、路线图,集中力量推进工作落实。做好宣传和舆论引导工作,形成全社会支持和参与现代公共文化服务体系建设的良好氛围。 (二十四)加大财税支持力度。合理划分各级政府基本公共文化服务支出责任,建立健全公共文化服务财政保障机制,按照基本公共文化服务标准,落实提供基本公共文化服务项目所必需的资金,保障公共文化服务体系建设和运行。进一步完善转移支付体制,加大中央财政和省级财政转移支付力度,重点向革命老区、民族地区、边疆地区、贫困地区倾斜,着力支持农村和城市社区基层公共文化服务设施建设,保障基层城乡居民公平享有基本公共文化服务。进一步拓展资金来源渠道,加大政府性基金与一般公共预算的统筹力度。创新公共文化服务投入方式,采取政府购买、项目补贴、定向资助、贷款贴息等政策措施,支持包括文化企业在内的社会各类文化机构参与提供公共文化服务。落实现行鼓励社会组织、机构和个人捐赠公益性文化事业所得税税前扣除政策规定。加强对公共文化服务资金管理使用情况的监督和审计,开展绩效评价。 (二十五)加强基层文化队伍建设。进一步完善选人用人机制,着力培养一批具有现代意识、创新意识的公共文化管理者和基层公共文化服务人才队伍。按照控制总量、盘活存量、优化结构、有减有增的要求,研究制定公共文化机构人员编制标准,并根据业务发展状况进行动态调整。对实行免费开放后工作量大量增加、现有机构编制难以满足工作需要的公益性文化事业单位,要结合实际和财力,合理增加机构编制。加强对农村文化队伍的管理和使用,在现有编制总量内,落实每个乡镇综合文化站(中心)编制配备不少于1至2名的要求,规模较大的乡镇适当增加。设立城乡基层公共文化服务岗位,配置由公共财政补贴的工作人员。将公共文化服务专业人才培养纳入国民教育体系。稳步推进基层公共文化服务队伍培训,建立培训上岗制度,全面提高从业人员素质。乡镇综合文化站(中心)从业人员应熟悉广播电视技术,具备组织群众文化活动等多方面的服务能力。完善基层公共文化服务人才激励和保障机制。加强基层乡土文化人才建设。发展壮大社会体育指导员队伍。 (二十六)建立健全公共文化服务法律体系。加快建立健全坚持社会主义先进文化前进方向、遵循文化发展规律、有利于激发文化创造力、保障人民基本文化权益的文化法律制度,依法保障公民的文化权利得到有效落实。加快出台公共文化服务保障法等相关法律法规,为现代公共文化服务体系建设提供法律支撑。加强公共文化立法与文化体制改革重大政策的衔接,加快制定地方性公共文化服务法律规范,提高公共文化服务领域法治化水平。 附件:国家基本公共文化服务指导标准(2015-2020年) 一、服务项目与内容
二、标准实施 (一)本标准是国家颁布的指导性标准,各省、自治区、直辖市和新疆生产建设兵团要根据国家指导标准,结合当地群众需求、政府财政能力和文化特色,制定适合本地区的实施标准,建立国家指导标准与地方实施标准相衔接的标准体系。 (二)国家基本公共文化服务指导标准从2015年起开始实施,各相关部门根据职能职责和任务分工,制定具体实施方案;各地根据国家指导标准以及本地制定的实施标准,明确具体的落实措施、工作步骤和时间安排,确保标准实施工作科学、规范、有序开展。标准以县为基本单位推进落实。 (三)县级以上各级政府按照标准科学测算所需经费,将基本公共文化服务保障资金纳入财政预算,落实保障当地常住人口享有基本公共文化服务所需资金。中央和省级财政通过转移支付对老少边穷地区基本公共文化服务保障资金予以补助,同时,对绩效评价结果优良的地区予以奖励。县级以上各级政府安排资金,面向社会力量购买公共文化服务。 (四)文化和旅游、各省级文化行政部门会同有关部门建立对标准实施情况的动态监测机制和绩效评价机制,加强督促检查。积极引入社会第三方开展公众满意度测评,对公众满意度较差的要进行通报批评,对好的做法和经验及时总结、推广。 |
||
基本信息
| 所属领域 | 公共文化 | ||
| 一级事项 | 政策文件 | 二级事项 | 规范性文件 |
| 公开时限 | 信息形成或者变更之日起20个工作日内 | 公开方式 | 主动 |
| 公开依据 | 《中华人民共和国政府信息公开条例》 | ||
| 公开主体 | 东坪镇人民政府 | ||
| 公开层级1 | 县级 | 公开渠道和载体 | 政府网站,政务服务中心 |
| 公开层级2 | 乡、村级 | 公开渠道和载体 | 政府网站,便民服务站 |
- 详细信息
- 基本信息
