位置导航图标当前位置: 首页 > 信息公开平台 > 县林业局
索 引 号: 006494427/2024-2024427 责任部门:安化县林业局 公开范围:全部公开
信息类别:综合政务 发文日期:2024-12-20 公开方式:政府网站
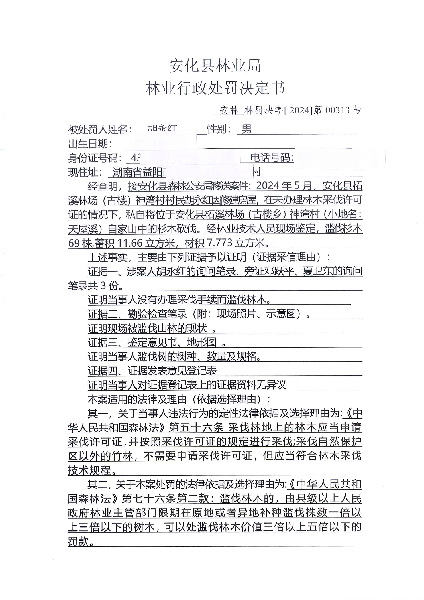
安林罚决字[ 2024 ]第 00313号
作者:     发布时间:2024-12-20     信息来源: 县林业局     浏览数:






打印[打印] 收藏[收藏] 纠错[纠错] 关闭[关闭]